2026年1月关于举办“个人信息保护工程师”研修班(个保合规审计PCA-技能领域)的通知
2025-10-27
工业和信息化部电子工业标准化研究院
关于举办个人信息保护专业人员(PIPP)培养工程“个人信息保护工程师”研修班(2025年第三期)的通知
各有关单位:
随着我国数字经济的蓬勃发展,数据已成为我国经济高质量发展的核心动力,在推动数字经济发展、社会治理、产业转型升级、企业数字智能化管理等领域中的作用愈加明显。同时也带来了严峻的数据安全挑战,尤其是近年来数据窃取、泄露、滥用、违规交易等数据安全事件频发,数据安全已成为事关国家安全、经济社会发展、企业发展与个人切身利益的重大问题。近些年,我国数据安全法治治理体系建设取得重要进展。2017年6月,《中华人民共和国网络安全法》正式实施;2019年以来,中央网信办、工业和信息化部、公安部、市场监管总局四部门联合开展App违法违规收集使用个人信息专项治理,针对APP侵害用户权益专项整治行动也在持续推进;2020年5月,十三届全国人大三次会议表决通过了《中华人民共和国民法典》,强化对公民隐私权和个人信息的保护;2021年9月,《中华人民共和国数据安全法》正式实施,确立了数据分类分级管理,建立了数据安全风险评估、监测预警、应急处置,数据安全审查等基本制度;2020年10月1日,国家标准GB/T 35273《信息安全技术 个人信息安全规范》正式实施;2021年11月《中华人民共和国个人信息保护法》正式实施;2022年9月,国家网信办发布的《数据出境安全评估办法》正式实施;2023年6月,国家网信办实施《个人信息出境标准合同办法》;2024年3月,国家网信办发布并实施《促进和规范数据跨境流动规定》;2025年2月14日,国家互联网信息办公室公布《个人信息保护合规审计管理办法》,自5月1日起施行,《办法》细化了合规审计活动开展、机构选择等内容,旨在提升个人信息处理合法合规水平;2025年3月13日,国家互联网信息办公室公布《人脸识别技术应用安全管理办法》,自6月1日起施行,《办法》中明确规定了个人信息处理者应用人脸识别技术处理人脸信息,应当事前进行个人信息保护影响评估,存储超10万人人脸信息的还需向省级以上网信部门提交个人信息保护影响评估报告进行备案。2025年9月,网信部门、公安部门等监管部门陆续公布了对未开展个人信息保护影响评估、未建立个人信息保护影响评估制度的处罚案例。同时,各行业和地方也发布了若干数据安全相关规章制度和标准规范。
《中华人民共和国网络安全法》、《中华人民共和国民法典》、《个人信息保护法》、《个人信息安全规范》中均提出强化网络运营者责任意识和人员能力,设立专职的个人信息保护负责人和工作机构的系列要求。个人信息保护专业人员已成为保护个人信息安全和保障企业依法合规的基础性资源和关键执行角色。同时,自2022年12月《中共中央国务院关于构建数据基础制度更好发挥数据要素作用的意见》印发实施以来,我国数据要素市场规模不断增长,制度体系不断健全,个人信息保护合规已成为数据要素市场准入的关键规则之一。随着“数据要素×”行动的正式开展,个人信息保护合规治理人才将成为保障企业依法合规经营、以及促进企业数据合法合规流通、交易的基础性资源和关键执行角色。
为了加强个人信息保护高级人才培养,助力企业建立完善数据安全管理体系,保障数据全生命周期安全合规,促进企业更好地履行社会责任,提升企业数据安全能力及个人信息保护水平。工业和信息化部电子工业标准化研究院启动个人信息安全专业人员(PIPP)培养工程,PIPP培训依托于网络安全、数据安全、个人信息保护相关国家标准研制与应用推广平台,培养思路是“紧跟法律法规和监管趋势、基于国家标准知识体系、紧密围绕合规工作需求”,培养目标是为行业输送更多“知政策、懂标准、能实战”的专业人员,以弥补当下数据合规高质量人才缺口,为保障数据经济健康发展提供支撑。为进一步增加PIPP培训的实务价值,2024年开始,PIPP培训启动了联合培养计划,学员将在基础知识培训内容基础上修习具体的技能领域课程,技能领域包括:数据交易合规(Data Transaction Compliance,DTC)、个人信息保护影响评估(Personal information protection Impact Assessment,PIA)、应用程序合规检测(Application Compliance Test,ACT)、个人信息保护合规审计(Personal information protection Compliance Audit,PCA)、个人信息安全工程(Personal information Security Engineering,PSE)、个人信息保护外部监督(Personal information protection External Supervision, PES)等,技能领域课程将逐步开放,具体可关注研修班相关通知。
2026年1月,工业和信息化部电子工业标准化研究院(中国电子技术标准化研究院,工业和信息化部电子第四研究院)在上海举办“个人信息保护工程师(PIPE)-技能领域:个人信息保护合规审计(PCA)”研修班,相关事宜通知如下:
一、关于个人信息保护合规审计(PCA)技能领域的说明
《个人信息保护合规审计管理办法》的出台标志着我国个人信息保护合规审计体系迈入制度化阶段,其必要性源于数字经济时代个人信息处理活动激增与安全风险并存的现实矛盾,以及《中华人民共和国个人信息保护法》第五十四条、第六十四条和《网络数据安全管理条例》第二十七条等上位法对合规审计的强制性要求。该《办法》明确要求处理超过1000万人个人信息的处理者需每两年至少开展一次合规审计,并规定委托专业机构开展审计的具体情形,包括存在较大风险、可能侵害众多个体权益或发生百万人级数据泄露事件等场景,同时强调专业机构需具备与服务相匹配的审计人员资质及技术能力。
全国网络安全标准化技术委员会组织制定的TC260-PG-20255A《网络安全标准实践指南—个人信息保护合规审计要求》中指出,开展个人信息保护合规审计应具备与个人信息处理者处理个人信息量级相适应的个人信息保护合规审计人员。从事合规审计的人员应了解并熟练掌握个人信息保护相关法律、行政法规、部门规章,以及个人信息保护国家标准要求,能够准确判断审计对象个人信息保护措施的合法性、有效性,能够对审计发现的问题进行分析、提出合理的整改建议;应熟悉个人信息保护合规审计实施流程、审计内容和方法、个人信息保护技术措施,能够严格按照审计流程完成审计工作。
2025年10月,通过个人信息保护合规审计服务认证的专业机构名单(第一批)发布,对于个人信息保护合规审计专业机构应具备的合规审计人员,全国网络安全标准化技术委员会组织制定的TC260-PG-20254A《网络安全标准实践指南—个人信息保护合规审计专业机构服务能力要求》中给出了具体要求,合规审计专业机构应有不少于15名具备个人信息保护相关工作经历的个人信息保护合规审计人员。
为支撑《中华人民共和国个人信息保护法》《网络数据安全管理条例》《个人信息保护合规审计管理办法》等法律、行政法规、部门规章和相关国家标准等的落地实施,促进个人信息处理者加强个人信息保护合规审计内部能力建设,以及为开展个人信息保护审计人员提供专业知识和技能培训,以及合规审计能力证明的参考,工业和信息化部电子工业标准化研究院基于个人信息保护专业人员(PIPP)培养工程,在个人信息保护工程师(PIPE)的培训中,加入扩展技能领域:个人信息保护合规审计(PCA),学员通过课程学习不但能掌握个人信息保护法律法规和相关国家标准基础知识,以及开展合规审计所具备的完整知识和技能,还可获得个人信息保护工程师(PIPE)证书,以及技能领域:个人信息保护合规审计(PCA)的证明,为后续开展组织自合规审计能力评价等工作、合规审计人员(内部或外部)评价以及进一步学习进修等打下基础。
【重要提示】本次培训班将由个人信息保护合规审计相关国家标准核心起草人线下面授,逐字逐句拆解标准内容,讲解标准试点经验以及实践案例,针对疑难杂症进行答疑解惑。同时,为进一步提升培训效果,参加此次培训班的学员还将获赠一次个人信息保护合规审计“复习班”的机会(参加人员评价前),帮助学员巩固知识,强化技能,提升应试能力。
二、培训对象
包括但不限于:
(一)企业相关人员:国央企及数据型企业高层次从业人员,尤其是企业法务、合规、风控、信息安全、产品、IT、开发相关岗位人员;
(二)第三方服务机构人员:如律师、法律咨询等领域从业人员,审计师、咨询顾问、测评人员及其他从事信息安全或合规的相关人员;
(三)政府相关人员:数字经济发展以及监管体系相关政府部门、支撑单位工作人员。
三、培训形式、时间和地点
本次培训为线下培训,时间和地点如下:
时间:2026年1月7日(周三)-1月9日(周五)
地点:上海交通大学凯原法学院(上海市徐汇区华山路1954号徐汇校区)
注意事项:培训期间请遵守会场纪律,本次培训不予补课,现场禁止录音、录像及拍照。
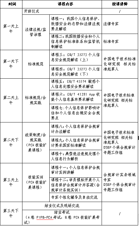
四、培训内容
五、培训教师
届时将邀请个人信息保护和数据安全领域相关国家标准起草人、资深法律、政策研究专家、合规实践一线专家进行授课。部分师资资源如下:
彭诚信 上海交通大学特聘教授;凯原法学院博士生导师、民商法学科带头人。上海交通大学凯原法学院数据法律研究中心主任。中国法学会民法学研究会常务理事,上海市法学会副会长。在牛津大学法律系、伦敦政治经济学院法律系、哈佛大学法学院做研究学者,在加州大学伯克利分校法学院高级访问学者,日本北海道大学任教。国家社科基金重大项目首席专家;《现代权利理论研究》一书入选《国家哲学社会科学成果文库》,《民法典与日常生活》入选2020年度“中国好书”,主编“人工智能”法学译丛七辑(共21册)。论著曾获“上海市哲学社会科学优秀成果奖一等奖”“全国法学教材与科研成果奖二等奖”“中国高校人文社会科学研究优秀论文成果奖三等奖”多次。研究兴趣在民法、个人信息保护法等领域。
胡影 中国电子技术标准化研究院网安中心副主任,GB/T 43697《数据分类分级规则》、GB/T 37988《数据安全能力成熟度模型》、GB/T 41391《移动互联网应用程序(App)收集个人信息基本要求》、GB/T 41817《个人信息安全工程指南》、GB/T 42582《移动互联网应用程序(App)个人信息安全测评规范》等国家标准核心起草人。
何延哲 中国电子技术标准化研究院网安中心测评实验室副主任,3.15信息安全实验室专家,GB/T 35273《个人信息安全规范》、GB/T 39335《个人信息保护影响评估指南》 、GB/T 42574《个人信息处理中告知和同意的实施指南》等国家标准核心起草人。
刘行 中国电子技术标准化研究院网安中心数据和人工智能安全研究室副主任,GB/T 42582《App个人信息安全测评规范》、《个人信息保护合规审计要求》等国家标准核心起草人。
高超 中国电子技术标准化研究院网安中心数据安全部工程师,长期从事个人信息保护认证、合规审计相关的研究、咨询、培训工作,GB/T 42582《App个人信息安全测评规范》、《个人信息保护合规审计要求》等国家标准核心起草人。
陆冰 中国电子技术标准化研究院网安中心测评实验室咨询总监、中国网络安全产业联盟(CCIA)数据安全工作委员会助理主任,PIA专题工作负责人,长期从事政府、公共服务机构、大型企业网络安全相关的咨询、评估和培训工作。
六、培训费用
A班:参加PIPE-PCA培训费用为9800元/人,同公司或同单位3人及以上报名享受团购价为9300元/人,上海交通大学校友及上海交通大学凯原法学院数据合规系列培训往届学员(结业证为准)可享受8800元/人的优惠价,请在报名时注明。
B班(已有个人信息保护工程师证书(PIPE)):技能领域:个人信息保护合规审计(PCA)扩展培训费用为3000元/人,请在报名时注明。
说明:
1、费用包含课程培训费、证书费、教材费、场地费、考试费、餐费(午餐,共3天)等课程培训相关费用,不含住宿、交通。
2、参加B班的前提是此前已经有个人信息保护工程师证书(PIPE),B班和A班上课地点一致,第二天下午开始参加课程即可。
七、缴费须知
报名成功后,将由招生老师对接具体缴费事宜。
户 名:上海交通大学
银行账号:439059226890
开户银行:中国银行上海市上海交通大学支行
联 行 号:104290050144
注:
(1)学员汇款时请附言(学员姓名+ PIPP培训+第三期),以便于查询与确认。
(2)学号及座位号将按缴费先后排序。
(3)为避免最终时间临时调整,在正式开班通知发出之前,不建议学员订票和订住宿。
八、联系方式
请参加培训的学员在网站https://www.pipp.com.cn培训报名页面下载报名表发送至邮箱。
联系人:贾老师
电 话: 15001367818(同微信号)

E-mail:jiaym@cesi.cn
我们将于开班前1-2周给学员发报到通知,详细告知具体报到地点、乘车路线、协议酒店等事宜。
有关培训收益及证书颁发详细内容请见附件1。
工业和信息化部电子工业标准化研究院
2025年10月21日
附件1:
一、培训收益
参加“个人信息保护工程师(PIPE)”培训,将会带来以下收益:
1.帮助个人深入理解个人信息保护和数据安全相关的法律、法规和监管要求,构建基于国家标准的个人信息保护和数据安全知识体系,掌握与当下个人信息保护和数据安全合规需求密切相关的实践技能;
2.有利于加强企业个人信息保护和数据安全治理团队建设,明晰企业合规建设方向,帮助企业避开个人信息保护和数据安全合规“雷区”,为企业在安全培训等方面提供合规证明,提升企业的个人信息和数据安全保护能力,有效降低合规风险;
3.帮助第三方服务机构提升从业人员专业水平,增加第三方服务机构市场竞争力,拓展个人信息保护和数据安全相关业务。
二、证书颁发
参训学员完成全部课程培训,经考评合格者,将获得双证,分别是工业和信息化部电子工业标准化研究院颁发的“个人信息保护工程师(PIPE)证书(含技能领域:个人信息保护合规审计(PCA)”》及上海交通大学颁发的“非学历教育结业证书”。
参训学员为技能领域扩展的,本次扩展技能领域:个人信息保护合规审计(PCA),经考评合格者,由工业和信息化部电子工业标准化研究院在原有的“个人信息保护工程师(PIPE)证书上,增加“技能领域:个人信息保护合规审计(PCA)”签注。
培训证书(查询地址为https://www.pipp.com.cn)可证明持证人掌握个人信息保护和数据安全相关国家标准知识体系,达到相关岗位要求的技术水平,帮助持证人提升工作能力和职业发展空间;可用于组织管理中开展个人信息保护合规审计、个人信息保护影响评估、个人信息保护相关认证现场审核等工作时,内部从业人员获得专业培训(或持证上岗)的证明;也可用于组织拓展个人信息保护和数据安全方面业务,并提升相关项目的投标成功率的证明材料。
证书样例如下:
京公网安备11010102004565号